DOCFA automatico: cosa succede quando gli errori sfuggono al sistema

DOCFA automatico: cosa succede quando gli errori sfuggono al sistema

Last Updated: 20 Agosto 2025By Tags: ,

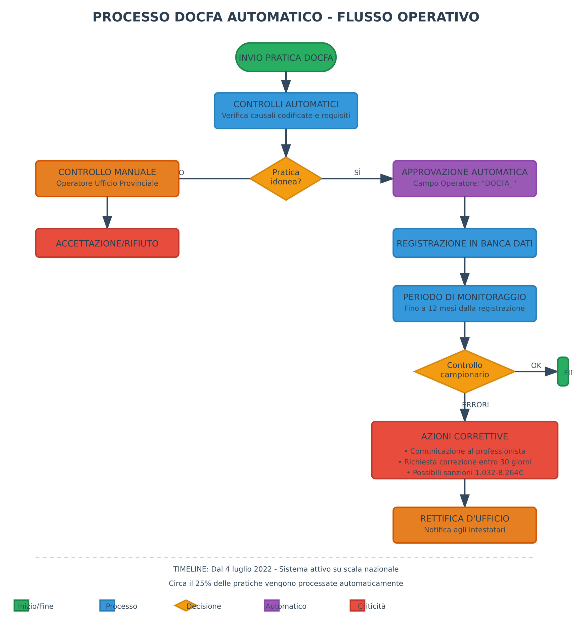
L’approvazione automatica delle pratiche DOCFA, attiva dal 4 luglio 2022 su tutto il territorio nazionale, ha rivoluzionato i tempi di registrazione catastale ma ha introdotto nuove criticità che ogni professionista deve conoscere. Quando il sistema accetta automaticamente pratiche errate, le conseguenze possono emergere anche a distanza di mesi, con implicazioni significative per tecnici e committenti.

Il meccanismo dell’approvazione automatica

Dal 4 luglio 2022 l’Agenzia delle Entrate ha confermato l’entrata in vigore dell’approvazione automatica di alcune tipologie di Docfa. Il sistema informatico seleziona automaticamente le dichiarazioni Docfa aventi causale codificata e rispondenti ad un’ulteriore serie di requisiti specifici relativi alla causale dichiarata, il cui riscontro è effettuato direttamente dal sistema informatico.

Le pratiche trattate in automatico saranno identificabili dal tecnico professionista nella piattaforma SISTER tramite la relativa dicitura. Nel pratico, per le ricevute di avvenuta dichiarazione o di avvenuta denuncia di variazione il campo “Operatore” avrà la dicitura “DOCFA_”.

La stima iniziale indica che l’innovazione riguarderà inizialmente una media di un quarto delle dichiarazioni trasmesse, intercettando esclusivamente le variazioni con causali codificate (oltre a ESATTA RAPPRESENTAZIONE GRAFICA) e le nuove costruzioni.

I controlli successivi e le loro tempistiche

Contrariamente a quanto molti professionisti credono, l’accettazione automatica non esenta le pratiche dai controlli successivi. L’Agenzia, dopo i controlli di accettazione, effettua la registrazione in banca dati e attiva successivamente eventuali controlli di merito.

Sono in fase di rilascio alcune modifiche agli applicativi in uso agli Uffici Provinciali Territorio, che consentiranno, nella successiva fase di controllo su base campionaria (effettuata ordinariamente entro dodici mesi dalla registrazione) di effettuare anche il controllo generale di coerenza e correttezza dei dati censuari e planimetrici dichiarati.

I controlli campionari vengono effettuati entro dodici mesi dalla registrazione, un termine che molti professionisti sottovalutano, pensando erroneamente che l’accettazione automatica garantisca l’assenza di verifiche future.

Le conseguenze concrete degli errori

Quando emergono errori nelle pratiche accettate automaticamente, le conseguenze sono molteplici e possono manifestarsi anche dopo diversi mesi:

Richieste di correzione immediate

Laddove in esito ai suddetti controlli generali dovessero emergere imprecisioni, incoerenze o errori nella dichiarazione resa in catasto, l’Agenzia delle Entrate procede con comunicazioni ufficiali ai professionisti. Nel caso che un DOCFA per ampliamento sia stato approvato con approvazione automatica e dopo 10 mesi venga inviata dall’A.E. la notifica ai committenti ove di dice che la proposta inviata è risultata errata e deve essere corretta entro 30 giorni.

Rettifiche d’ufficio e notifiche

Le rettifiche d’ufficio sono iscritte in banca dati e poi notificate agli intestatari. Contro questi accertamenti è possibile ricorrere alla Commissione tributaria provinciale competente per territorio, secondo le modalità indicate negli atti di accertamento notificati.

Sanzioni e maggiorazioni

In caso di riscontro di specifiche fattispecie di difformità ed incoerenze, è previsto l’invio, al dichiarante, della richiesta di aggiornamento della banca dati, mediante la presentazione di un nuovo atto di aggiornamento oppure, laddove ammesso, di istanza di rettifica.

Le sanzioni variano in base alla tipologia di errore e ai tempi di correzione. La sanzione per il ritardo (che va da 1.032 a 8.264 euro) scatta quando, nel modello di dichiarazione Docfa viene indicata una data ultimazione lavori che eccede il termine fissato dalla norma.

Responsabilità professionali e tutele

La responsabilità del professionista per errori in pratiche DOCFA accettate automaticamente è un tema delicato che richiede attenzione particolare. Il professionista mantiene tutte le responsabilità sulla correttezza delle informazioni dichiarate, indipendentemente dall’accettazione automatica.

Posizione di garanzia del tecnico

In materia edilizia infatti il legislatore ha previsto, in capo ai progettisti, obblighi e responsabilità del tali da conferire loro il ruolo di garanti del rispetto delle norme in materia. Questa posizione di garanzia, assunta nell’interesse della pubblica amministrazione, può comportare, in caso di violazioni alle normative, delle responsabilità di carattere disciplinare e penale.

Controlli automatici come primo filtro

È importante comprendere che per prevenire gli errori di compilazione del campo “data fine lavori” delle pratiche Docfa, a partire dal giorno 10/08/2021 è attiva su Sister una nuova finestra di controllo con la quale si richiede al tecnico abilitato di ripetere la data di ultimazione dei lavori, già indicata nel documento, prima della sua presentazione.

Strategie di prevenzione degli errori

Per minimizzare i rischi di errori nelle pratiche automatiche, i professionisti dovrebbero adottare procedure strutturate di controllo:

Verifiche preliminari sistematiche

  • Controllo accurato della coerenza tra planimetria e dati dichiarati
  • Verifica delle causali e della loro corrispondenza alla realtà dei lavori
  • Validazione dei dati di consistenza e classamento

Documentazione di supporto

  • Conservazione di tutta la documentazione fotografica e tecnica
  • Backup delle pratiche prima dell’invio
  • Registrazione delle comunicazioni con committenti e altri professionisti

Monitoraggio post-invio

  • Controllo periodico dello stato delle pratiche su SISTER
  • Attenzione alle comunicazioni ufficiali dell’Agenzia delle Entrate
  • Verifica delle registrazioni in banca dati catastale

Il ruolo del Vademecum nazionale DOCFA

Al fine di dare delle linee guida unitarie e quindi nazionali, la Direzione Centrale Servizi Catastali, Cartografici e di Pubblicità Immobiliare, ha recentemente redatto ed emanato un documento unitario, denominato “VADEMECUM NAZIONALE DOCFA” che, pur salvaguardando e delimitando la previsione normativa relativa agli “usi locali”, costituisce un’utile riferimento per la redazione degli atti di aggiornamento del catasto fabbricati.

Questo strumento diventa ancora più cruciale nell’era dell’approvazione automatica, dove la standardizzazione delle procedure può aiutare a ridurre gli errori sistemici.

Opportunità e rischi del nuovo sistema

L’approvazione automatica delle pratiche DOCFA rappresenta indubbiamente un progresso in termini di efficienza, ma richiede un elevamento degli standard professionali. È anche un’ottima opportunità per i tecnici incaricati dell’aggiornamento catastale i quali hanno a disposizione un mezzo che, se utilizzato in maniera adeguata, potrà stabilire un notevole miglioramento nel mondo dei docfa.

Tuttavia, la velocizzazione del processo non deve tradursi in una diminuzione dell’attenzione professionale. Al contrario, la possibilità che errori passino inosservati al primo controllo automatico rende ancora più critica la precisione nella fase di preparazione delle pratiche.

Prospettive future

Questo processo quindi potrà stabilire un nuovo inizio nel mondo docfa e gradualmente l’approvazione automatica potrà essere estesa anche ad altre causali che coinvolgono la modifica del perimetro originario dell’unità immobiliare, ad oggi impossibile a causa della grafica raster delle planimetrie catastali.

L’evoluzione tecnologica del sistema DOCFA procederà verso una maggiore automazione, rendendo sempre più importante per i professionisti acquisire competenze specifiche nella gestione delle pratiche automatizzate e nella prevenzione degli errori.


Prepara il tuo studio al futuro del DOCFA automatico. Scopri i nostri corsi DOCFA 1° livello webinar e DOCFA 2° livello e-learning

Mail Icon

Iscriviti per ricevere via mail notizie, aggiornamenti e sconti per il tuoi corsi di formazione

Leave A Comment